HK升学百科



  • 首页
  • 香港插班
  • DSE升学
  • 香港学校名单
怎样插班香港中文学校 香港中文学校插班流程与条件详解

怎样插班香港中文学校 香港中文学校插班流程与条件详解

怎样插班香港中文学校 香港中文学校插班流程与条件详解 想要插班进入香港中文学校,家长需提前一年准备并精准把握三大核心环节:申...

香港插班 2025-11-20 78 0
香港中一插班叩门学校申请指南:流程、条件与成功建议

香港中一插班叩门学校申请指南:流程、条件与成功建议

香港中一插班叩门学校申请指南:流程、条件与成功建议 香港中一插班叩门学校申请是许多家长和学生关注的焦点,尤其是在学位竞争激烈...

香港插班 2025-11-20 83 0
香港小学插班生面试英文准备指南 成功入学面试技巧分享

香港小学插班生面试英文准备指南 成功入学面试技巧分享

香港小学插班生面试英文准备指南 成功入学面试技巧分享 香港小学插班生面试英文准备需系统化规划,重点涵盖语言能力、表达逻辑及临...

香港插班 2025-11-20 85 0
香港东涌小学插班生申请指南 入学条件与流程全解析

香港东涌小学插班生申请指南 入学条件与流程全解析

香港东涌小学插班生申请指南 入学条件与流程全解析 本文为香港东涌小学插班生提供全面申请指南。根据香港教育局2023年数据,东...

香港插班 2025-11-20 72 0
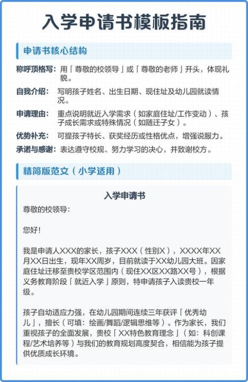
香港插班生简历模板图片下载 最新实用简历格式参考

香港插班生简历模板图片下载 最新实用简历格式参考

香港插班生简历模板图片下载 最新实用简历格式参考 如果您正在为香港插班申请寻找实用的简历模板,本文将直接提供最新且专业的简历...

香港插班 2025-11-20 80 0
香港幼儿园插班入学指南 申请条件与流程全解析

香港幼儿园插班入学指南 申请条件与流程全解析

香港幼儿园插班入学指南 申请条件与流程全解析 香港幼儿园插班入学是许多家庭关注的重要环节,涉及申请条件、流程及学校选择等关键...

香港插班 2025-11-20 82 0
香港中学插班辅导班申请指南 如何顺利入读香港中学

香港中学插班辅导班申请指南 如何顺利入读香港中学

香港中学插班辅导班申请指南 如何顺利入读香港中学 想要顺利入读香港中学,关键在于提前规划、精准定位和充分准备。首先,家长需了...

香港插班 2025-11-20 97 0
内地学生香港插班政策最新解读与申请指南

内地学生香港插班政策最新解读与申请指南

内地学生香港插班政策最新解读与申请指南 随着粤港澳大湾区教育融合加速,2024年内地学生赴港插班政策出现重要调整。最新数据显...

香港插班 2025-11-20 104 0
香港中上幼稚园插班面试全攻略 成功入学准备与经验分享

香港中上幼稚园插班面试全攻略 成功入学准备与经验分享

香港中上幼稚园插班面试全攻略 成功入学准备与经验分享 香港中上幼稚园插班面试是许多家长关注的焦点,成功入学需系统准备与策略规...

香港插班 2025-11-20 96 0
香港中学插班生流程图表详解 申请步骤与入学指南全解析

香港中学插班生流程图表详解 申请步骤与入学指南全解析

香港中学插班生流程图表详解 申请步骤与入学指南全解析 香港中学插班生流程涉及多个关键步骤,包括资料准备、申请提交、笔试面试及...

香港插班 2025-11-20 86 0
‹‹ ‹ 1 2 3 4 5 6 7 8 9 10 › ››

热评文章

  • 黄大仙天主教小学怎么样 学校详细资料介绍
  • 黄大仙官立小学怎么样 学校详细资料介绍
  • 黄埔宣道小学怎么样 学校详细资料介绍
  • 鸭脷洲街坊学校怎么样 学校详细资料介绍
  • 凤溪第一小学怎么样 学校详细资料介绍
  • 凤溪廖润琛纪念学校怎么样 学校详细资料介绍

Copyright © HK升学百科 湘ICP备2022008829号-9