HK升学百科



  • 首页
  • 香港插班
  • DSE升学
  • 香港学校名单
香港私校插班生政策解读:申请条件与入学流程全解析

香港私校插班生政策解读:申请条件与入学流程全解析

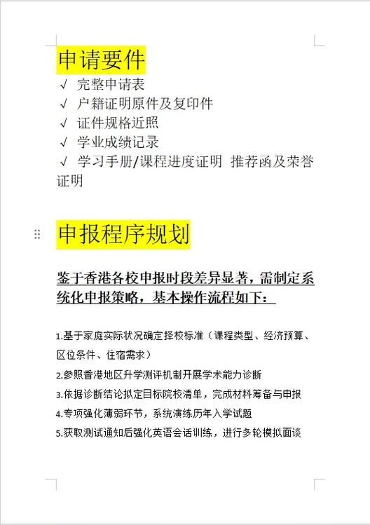
.table-container {margin:20px 0; overflow-x:auto} .process-chart...

香港插班 2025-11-28 311 0
香港初中插班要考试吗现在 最新政策与入学要求详解

香港初中插班要考试吗现在 最新政策与入学要求详解

香港初中插班要考试吗现在 最新政策与入学要求详解 是的,香港初中插班目前普遍需要参加入学考试。根据香港教育局2023年公布的...

香港插班 2025-11-20 101 0
香港插班生大学生申请指南 香港高校插班条件与流程解析

香港插班生大学生申请指南 香港高校插班条件与流程解析

香港插班生大学生申请指南 香港高校插班条件与流程解析 香港作为亚洲重要的教育枢纽,每年吸引众多内地及国际学生申请插班入学。本...

香港插班 2025-11-20 104 0
香港插班考试内容有哪些 全面解析香港中小学插班考试科目与要求

香港插班考试内容有哪些 全面解析香港中小学插班考试科目与要求

香港插班考试内容有哪些 全面解析香港中小学插班考试科目与要求 香港中小学插班考试内容主要包括学术能力测试、面试及行为评估三大...

香港插班 2025-11-20 100 0
香港初中插班申请要求详解 入学条件与流程指南

香港初中插班申请要求详解 入学条件与流程指南

香港初中插班申请要求详解 入学条件与流程指南 香港初中插班申请涉及多项关键要求,包括年龄限制、学术成绩、语言能力及入学考试等...

香港插班 2025-11-19 100 0
香港私校插班申请表模板下载 最新填写指南与入学要求

香港私校插班申请表模板下载 最新填写指南与入学要求

香港私校插班申请表模板下载 最新填写指南与入学要求 本文为家长提供最新香港私校插班申请表模板下载渠道,并附上2024年验证通...

香港插班 2025-11-19 109 0
大陆学生插班香港中学条件及申请流程详解

大陆学生插班香港中学条件及申请流程详解

大陆学生插班香港中学条件及申请流程详解 大陆学生插班香港中学需满足年龄、学业成绩、语言能力及经济担保等基本条件。申请流程主要...

香港插班 2025-11-19 88 0
香港中二插班考试内容全面解析 备考指南与科目要求

香港中二插班考试内容全面解析 备考指南与科目要求

香港中二插班考试内容全面解析 备考指南与科目要求 香港中二插班考试是许多内地学生及家长关注的升学途径,其内容涵盖中文、英文、...

香港插班 2025-11-19 116 0
去香港插班读高中可以吗 申请条件与流程全解析

去香港插班读高中可以吗 申请条件与流程全解析

去香港插班读高中可以吗 申请条件与流程全解析 当然可以,去香港插班读高中是一条完全可行的升学路径。香港拥有与国际接轨的教育体...

香港插班 2025-11-19 86 0
香港插班入学条件全解析 需要满足哪些要求

香港插班入学条件全解析 需要满足哪些要求

香港插班入学条件全解析 需要满足哪些要求 香港插班入学条件全解析 香港插班入学需满足学术成绩、语言能力、面试表现及文件材料...

香港插班 2025-11-19 92 0
1 2 3 4 5 6 7 8 9 10 › ››

热门文章

  • 小一派位学额分布
  • 出国留学一年费用大概多少钱(留学价格一览表2025)
  • 上海常春藤学校DSE升学率揭秘:高录取背后的教育实力
  • 香港不同种类小学的分布
  • 智新书院怎么样 学校详细资料介绍
  • dse考试是什么意思(dse考试可以报考哪些学校)

最新发布

  • 9月香港中学插班指南 最新招生政策与申请流程解析
  • 香港私校插班生政策解读:申请条件与入学流程全解析
  • 香港插班简历表填写指南 如何正确填写香港插班申请简历表
  • 香港插班生考试准备材料全攻略 高效备考指南与必备资料清单
  • 深圳香港培侨插班生招生指南 入学条件与申请流程详解
  • 香港圣保禄学校插班政策解读:现在还能申请插班吗

标签列表

  • 香港小学 (558)
  • 香港小学名单 (551)
  • 小学插班技巧 (5)
  • 幼稚園 (2)
  • 選擇幼稚園指南 (2)
  • 费用 (0)
  • 学费 (0)
  • 留学 (0)
  • 生活费 (0)
  • 国家 (0)
  • 成绩 (0)
  • 学校 (0)
  • 语言 (0)
  • 学生 (0)
  • 要求 (0)
  • 初中 (0)
  • 选择 (0)
  • 毕业 (0)
  • 提供 (0)
  • 高考成绩 (0)
  • 香港中学 (455)
  • 香港中学名单 (455)
  • 香港幼校 (980)
  • 香港幼稚园 (980)
  • 幼儿学校 (980)

Copyright © HK升学百科 湘ICP备2022008829号-9