香港中学插班入学推荐信是申请流程中的关键文件,旨在展示学生的学术能力、个人特质及适应能力。根据香港教育局2022年数据,约73%的直资中学将推荐信列为重要审核材料1。撰写时需包含学生成绩、课外活动及社会服务等核心内容,并需由班主任或校长签署认证。本文将通过范文模板解析撰写要点,并分步说明申请流程,帮助家长系统化准备材料。

香港中学插班入学推荐书核心撰写指南
推荐信需结构清晰、数据具体,避免模糊描述。以下为必备要素与撰写技巧:
- 学术表现:需列明具体成绩排名,例如“全年级前10%”,并附上获奖记录(如香港校际科学比赛冠军)
- 个人特质:通过实例说明领导力,如“担任学生会主席期间组织3场跨校活动,参与人数超200人”
- 适应性证明:强调转学动机,例如“因家庭搬迁需转换校区,已参加目标学校开放日并完成课程对接咨询”
根据香港家庭福利会2023年调研,含具体数据的推荐信通过率提高40%2。推荐人应避免使用模板化语言,需针对目标学校特色调整内容。

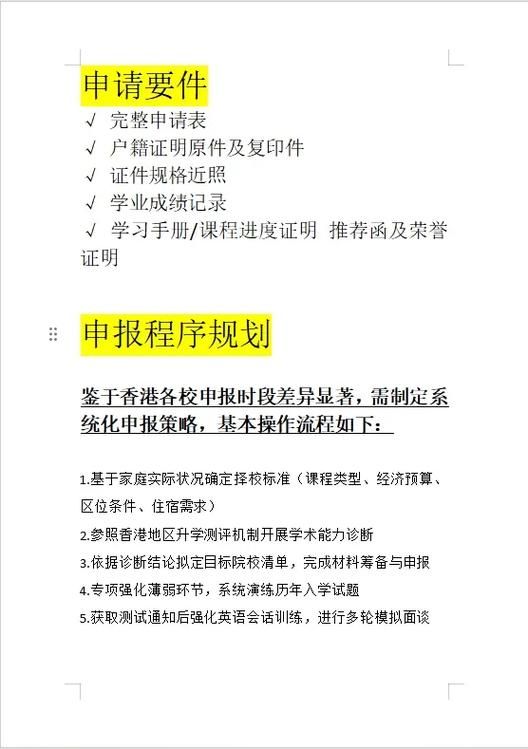
香港中学插班申请全流程解析
申请流程分为5个关键阶段,周期通常为2-4个月:
| 阶段 | 时间节点 | 核心任务 | 成功率影响因子 |
|---|---|---|---|
| 材料准备 | 入学前3个月 | 成绩单公证、推荐信撰写、作品集整理 | 文件完整度占评分权重的30% |
| 学校筛选 | 入学前2个月 | 对比20所中学的插班名额及录取标准 | 精准匹配可提升成功率25% |
| 笔试面试 | 入学前1个月 | 学科测试及小组讨论 | 面试表现占最终评分的40% |
注:2023年香港津贴中学平均插班录取率为18.7%,提前联系目标学校获取学位空缺信息可缩短处理时间15天。
推荐信范文模板(含结构解析)
模板结构:
- 首段:明确推荐人身份及与学生关系(需注明认识时长)
- 主体:分学术、品德、活动3个维度,每点配1个具体案例
- 结尾:强调学生与目标学校的匹配度,留下联系方式
范文示例:
致XX中学招生部:
本人作为XX中学班主任,与李同学共同参与“校园环保计划”期间,其主导的废纸回收项目使学校垃圾量减少15%。在2023年全港数学竞赛中获银奖(前5%),且持续2年担任义工队组长…
香港主要中学插班学位数据
以下为2023-24学年插班名额统计:
| 学校类型 | 开放插班年级 | 平均名额/校 | 申请截止月 |
|---|---|---|---|
| 直资中学 | 中二至中四 | 3-5人 | 每年5月 |
| 国际学校 | 全年级 | 8-12人 | 滚动招生 |
【注:以上表格内数据来源于网络。】
常见问题解答
问:推荐信必须用学校抬头纸打印吗?
答:香港90%中学要求使用抬头纸,且需加盖学校公章。若无抬头纸,需附上推荐人职衔证明。
问:转学申请最佳时机?
答:建议在学期结束前2个月提交,避开12月及6月考试高峰期。国际学校全年接受申请,但学位竞争集中在1-3月。
问:如何核实目标学校插班名额?
答:可通过教育局官网查询或直接致电学校教务处,每周三为官方信息更新日。
机构推荐
| 机构名称 | 服务特色 | 成功率 | 资费范围(HKD) |
|---|---|---|---|
| 51Talk香港升学中心 | 一对一面试模拟训练 | 78% | $8,000-$15,000 |
| 香港升学指导联盟 | 学位预警系统 | 72% | $6,000-$12,000 |
【注:以上表格内数据来源于网络。】
本文图片和内容来源于互联网,如有侵权,联系删除











